Instance Verification Kit (IVK)

spin lock @ [72288+40+/linux-3.19-rc1/drivers/scsi/gdth.c]
Instance Signature: smp_lock

The Matching Pair Graph:


Function Name
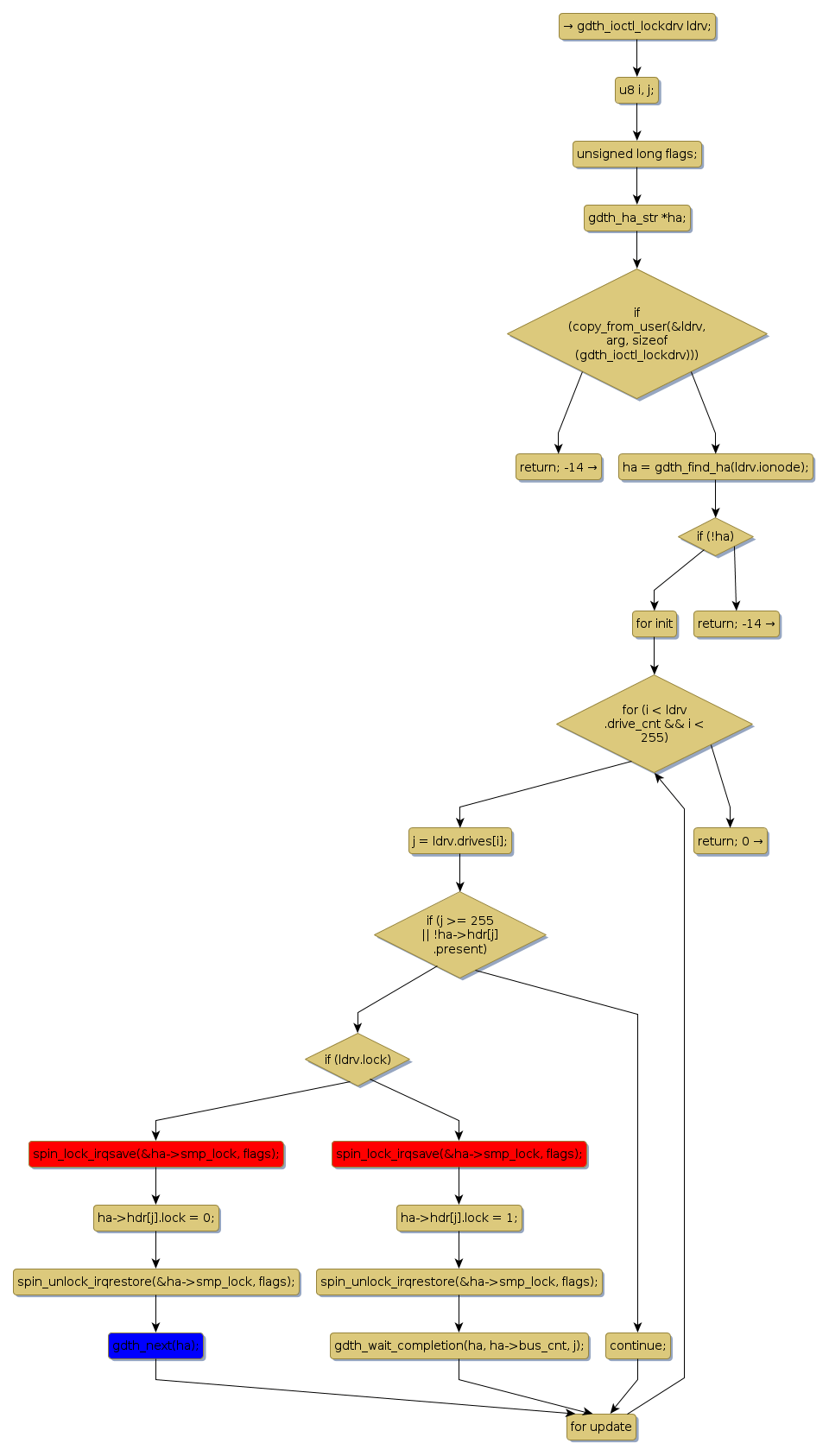
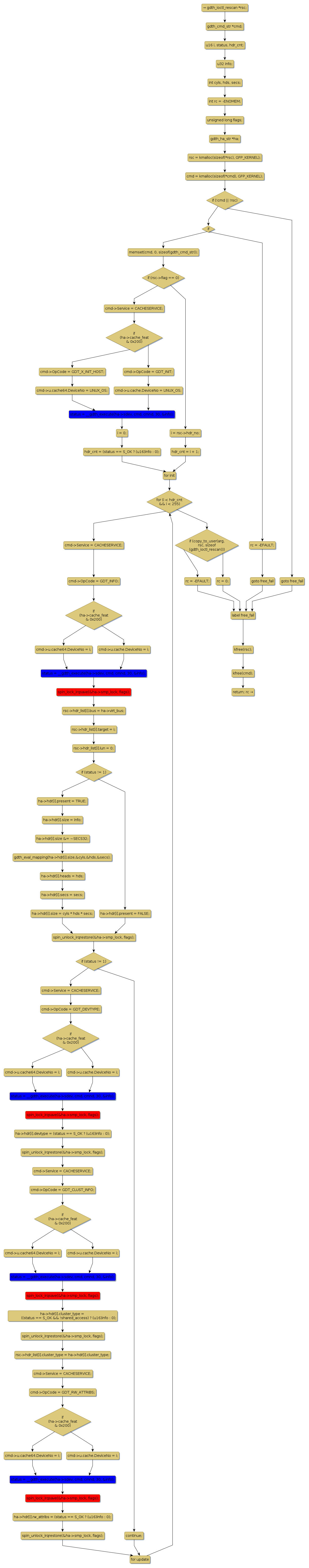
Control Flow Graph (CFG)
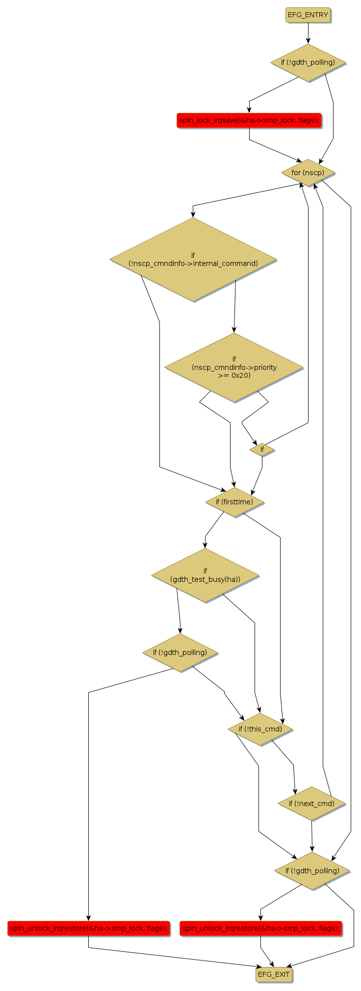
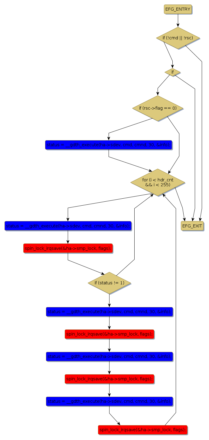
Events Flow Graph (EFG)
Source Correspondence
__gdth_execute [16173+14+/linux-3.19-rc1/drivers/scsi/gdth.c]
__gdth_queuecommand [144409+19+/linux-3.19-rc1/drivers/scsi/gdth.c]
gdth_next [72014+9+/linux-3.19-rc1/drivers/scsi/gdth.c]
ioc_lockdrv [146578+11+/linux-3.19-rc1/drivers/scsi/gdth.c]
ioc_rescan [155280+10+/linux-3.19-rc1/drivers/scsi/gdth.c]